LO4

L.O.5

First Example

Goal:

Learning how to efficiently use blender for my Portfolio

Why: How can I create a stage for my portfolio project and improve based on it?

How:

Qualitative: I started with tutorials to learn the basics and then applied what I learned by building a 3D environment step by step. I experimented with Blender’s physics tools, modelling techniques, and animation features while continuing to watch tutorials for guidance. Additionally, learning Blender in my university classes gave me extra support, allowing me to practice alongside an instructor and build on what I worked on at home.

Picture Picture
Picture Picture Picture Picture Picture Picture
What:

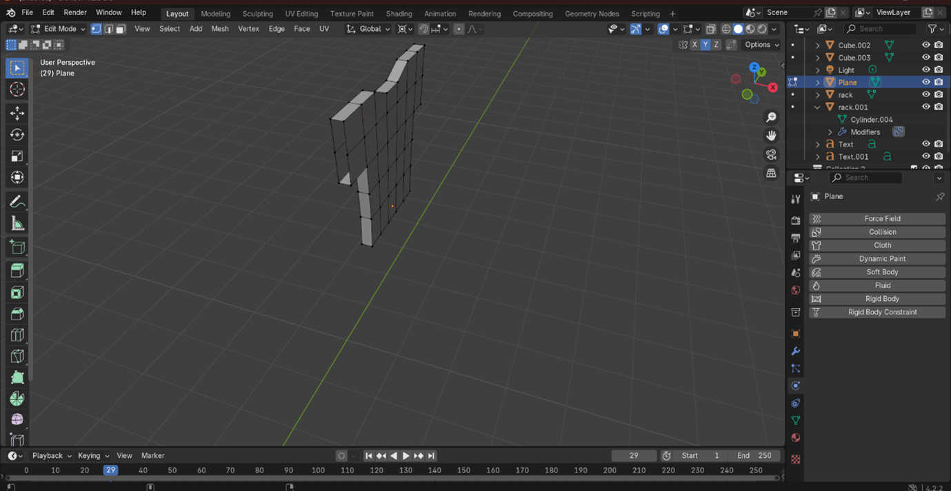
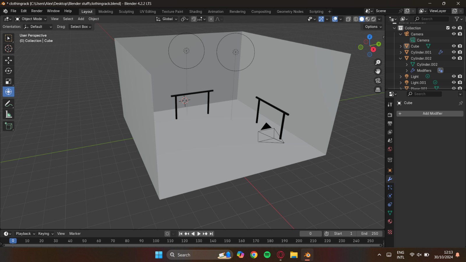
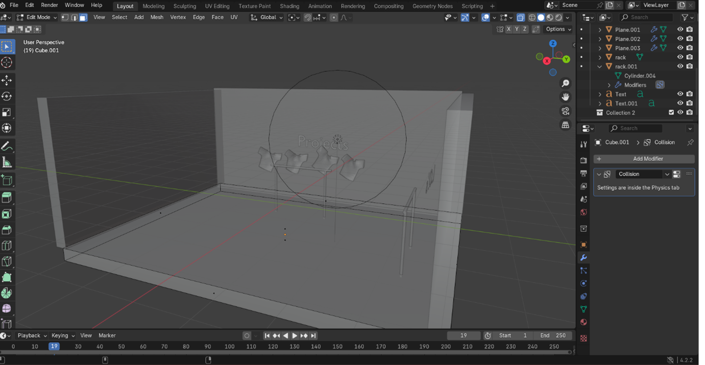
I wanted to learn how to use Blender efficiently because 3D animation is a major part of my personal portfolio concept. To get started, I followed the classic beginner project of creating a glazed donut through YouTube tutorials to get a feel for the software. After that, I moved on to my actual project: building a 3D scene with two clothing racks and exploring Blender’s physics system to model a realistic cloth sheet. I then created a shirt using subdivision techniques and duplicated it several times to complete the layout of the scene. After which, I added pictures representative of the learning outcomes for the threejs part, as well as add colors to the scene.

So what?

Because of the development of the threejs part of the scene, I had to change the scene to better fit the new vision after my semester coach advised me to add a different way of interacting with the scene.

Picture Picture
Scheme

Reflection

Learning Blender taught me the importance of patience and persistence when tackling a complex tool for the first time. Starting with simple projects like the donut helped me build confidence, while creating my own 3D scene pushed me to experiment and problem-solve. Incorporating feedback and adapting the scene to align with my three.js project showed me how important flexibility is in the creative process. Overall, this experience expanded my technical and creative skills, as well as the basics of blender, which I wish to fully understand and be able to create anything I want in 3D.

First Example Third Example

L.O.5

Second Example

Goal:

Improve my personal media intake

Why: How can I improve the level of daily valuable information I learn which can be put into practice and improve work and life balance.

How:

Qualitative:To improve my personal leadership, I decided to surround myself with media and influences that align with my career goals in design and entrepreneurship. I started following more graphic designers and entrepreneurs, reading books, and even set up a LinkedIn account tailored to my interests

Picture
Picture Picture Picture
What:

• For marketing, my main source is thebestmarketingnewsletterever on Instagram, which provides concise, information-packed content about marketing campaigns and industry updates, including fashion.
• For fashion inspiration, I follow brands like Revenge, Insomnia, and VidinwasTaken, which have quickly gained large followings thanks to their strong brand identities and messaging.
• In entrepreneurship, Alex Hormozi stands out as my biggest inspiration. His rags-to-riches story and practical, no-nonsense advice motivate me. His content is valuable for learning real-world business strategies.
• For graphic design and poster inspiration, I get most of my ideas from Mauro.jaurena (design.syndrome) on Instagram, who shares excellent design content that helps spark creativity.

Reflection

This intentional curation of media and resources has helped me stay focused and inspired in my journey toward becoming a successful designer and entrepreneur. By surrounding myself with people and content that align with my goals, I’m not only learning from their experiences but also reinforcing the values and skills needed for my future career. This proactive approach to personal leadership has already started shaping the way I think and work, giving me the tools and mindset to move forward with confidence.

First Example Second Example

L.O.5

Third Example

Goal:

Goal: Attend meeting with entrepreneurs working in a niche I desire and write down key information.

Why: How do small firms in the digital marketing industry navigate challenges related to market saturation and operations, and what role do tools, soft skills, and financial strategies play in their success?

How: CMD Methodology: Proof of Concepts, Expert Feedback

Qualitative: A content expert can put me on track when I entered a new field of expertise. The expert pointed out sources, gave me a sense of direction and pointed to common pitfalls . In this case it was the people of Cognisearch, with just a few years from the startup and a 100k profit in the last year. They specialise in digital marketing, excluding social media, and web development. I met them at a family event and I was more curious about what they actually do, as they were new entrepreneurs working in the domain I want to.

Picture
What:

• I attended a meetup with experts at CogniSearch, a company with over a decade of experience and a 100k profit last year. During the meeting, I observed their processes, discussed client interactions, and explored potential internship opportunities. The company operates with four main roles: Sales/Project Manager/Founder, Dev/Webmaster/Technical CEO/Founder, Technical Support, and Content/Copywriting/Designer.
• In terms of digital marketing, small firms face challenges due to market saturation, with global competition increasing campaign costs. Word of mouth has proven to be the most effective method for acquiring clients on a smaller scale. The company utilizes Google Workspace for efficient operations, with color-coded calendars and organized Google Drive folders for tasks like vendor management and client communication. They also use Slack for team communication and Clickup for task management.

• Regarding business operations, employee compensation is based on negotiation rather than merit, with a focus on generating 3x-4x salary profits. Training requires significant time and money, and poor organization can lead to data management issues. Work is divided into project-based tasks, often solving existing product issues, and ongoing tasks, which may be unrelated to other work.
• In HR, salary negotiations are guided by industry research, and soft skills, especially empathy, are crucial for team management. Self-reflection is key to recognizing one’s strengths and weaknesses. In entrepreneurship, small firms provide insight into operational struggles that larger companies might shield. When negotiating salary, it’s essential to plan for the long term and understand your worth. Tools like Google Studio and Google Analytics help create client dashboards, making performance tracking more accessible.

Scheme

Reflection

Through hands-on research and analysis of industry practices, I gained valuable insights into the challenges and opportunities small firms face in digital marketing, especially in navigating market saturation and managing operations effectively. Tools like Google Workspace, Slack, and Clickup are essential in maintaining organization and communication, while soft skills and empathy are critical for successful team management and client relationships. Understanding the financial aspect, such as salary negotiation and productivity-driven profits, is also crucial for any entrepreneur or professional. This meeting has been crucial to my future as I discussed possible internship or even job as project manager assistant at this company, though we discussed University hours being prioritized, which can help me during my studies and visualize a clear career path.